AG尊时凯龙人生就博

AAV股票代码
688238
腺相关病毒股票代码
688238
行业快讯

【Nature Medicine】你用心呵护的免疫系统可能正在导致你的肥胖

时间:2018-05-30 热度:

日复一日的决心,日渐上升的体重,深深困扰着AG尊时凯龙人生就博。这里面的道理大家貌似都懂,减脂失败的原因无非以下几点:管不住贪吃的嘴,迈不开懒惰的腿,以及之前文章里提到的瘦素代谢失常。


但是你们想不到,减不下去的脂肪,可能并不是这些原因,其也可能是免疫系统紊乱惹的祸!


说起脂肪组织,大家谈之色变,唯恐避之不及。但是你知道吗,脂肪组织内也有多种不同的脂肪细胞,并不是所有脂肪细胞都用于能量贮存!有些脂肪细胞甚至会促进能量代谢,帮助机体减脂。


现在已知,脂肪组织分为三种,白色脂肪、褐色脂肪和米色脂肪。

白色脂肪的主要作用是将体内多余能量以脂肪的形式储存起来;棕色脂肪会促进代谢,将引发肥胖的白色脂肪转化为二氧化碳、水和热量;米色脂肪是另一种可促进代谢的脂肪组织,2012年由B. Spiegelman研究组发现[1]。在过去的10年里,对于白色脂肪和棕色脂肪的代谢过程已有很多研究,但是对米色脂肪代谢过程的调控,AG尊时凯龙人生就博知之甚少。


2018年5月22日,Nature Medicine杂志刊登了密歇根大学Jun Wu研究组的最新重要工作[2],他们发现脂肪组织的米色化会诱发烟碱型胆碱能受体α2亚基(CHRNA2)表达量升高,周围的免疫细胞通过旁分泌乙酰胆碱调控此过程。

这篇工作发现了一条新的脂肪代谢通路,将脂肪代谢与免疫系统联系起来,极大提高了人们在脂肪代谢领域的认知。

Jun Wu教授

结果


1.脂肪细胞米色化过程诱导皮下脂肪细胞Chrna2基因转录

过去的研究表明,罗格列酮(Rosiglitazone(Rosi),一种过氧化物酶体增殖物活化受体(PPAR-γ)的激动剂)在体内、体外均可诱发脂肪组织米色化过程。为探究其参与米色化过程的代谢通路,作者通过微阵列分析方法检测小鼠腹股沟(此位置米色脂肪细胞含量最高)原代脂肪前体细胞各基因的转录水平。结果发现Rosi作用下,产热过程相关基因Ucp1的mRNA含量显著升高。有趣的是,Chrna2的mRNA含量也显著升高,而烟碱型胆碱能受体其他亚基的表达水平不变,qPCR实验结果同样证实这一结论(图1a-b)。

接下来,作者尝试多种诱导脂肪细胞米色化的手段,包括去甲肾上腺素、异丙肾上腺素、CL-316243、cAMP、三碘甲状腺氨酸等诱导物,低温或Rosi处理的体内验证实验,甚至使用Rosi处理人类原代脂肪基质细胞,得到了相同的现象,即米色化之后,Ucp1 与Chrna2的mRNA含量显著升高(图1c-e)。此外,在前脂肪细胞分化为脂肪细胞过程中,Ucp1、PPAR-γ、Chrna2的mRNA水平均逐渐提高,而且PPAR-γ在Chrna2启动子区域富集,促进Chrna2转录水平(图1f-h)。

综上,无论体内还是体外脂肪组织,Rosi通过PPAR-γ诱导的米色化过程均可提高Chrna2基因的转录水平。

图1米色化过程诱导小鼠和人类皮下脂肪细胞Chrna2转录

2.  CHRNA2信号通路特异性存在于米色脂肪细胞中

为进一步研究CHRNA2信号通路,作者将Ucp1-Cre小鼠与Ai14报告鼠杂交,这意味着其子代鼠中表达Ucp1的脂肪细胞(米色和棕色)会发出红色荧光(GFP )。

借助钙成像技术,他们发现烟碱型胆碱能受体激动剂--乙酰胆碱或烟碱--均可激活米色脂肪细胞,而不会激活白色脂肪细胞或棕色脂肪细胞。但这些现象是在原代皮下脂肪和肾周脂肪细胞实验中发现的现象,在Chrna2敲除鼠的米色脂肪组织中则无此现象(图2a-f)。此外,他们发现烟碱可诱导Chran2和产热相关基因Ucp、Dio2、Cox8b转录,cAMP、PKA、CREB和P38的表达水平也显著提高(图2g-j),表明CHRNA2参与的米色化过程可能与cAMP、PKA、CREB、P38信号通路相关。

图2 CHRNA2信号通路特异性存在于米色脂肪细胞中

3.皮下脂肪组织中的免疫细胞分泌乙酰胆碱

在证实CHRNA2信号通路参与脂肪细胞米色化后,作者希望探究CHRNA2的激活是否受脂肪组织内其它类型细胞分泌的乙酰胆碱调控。

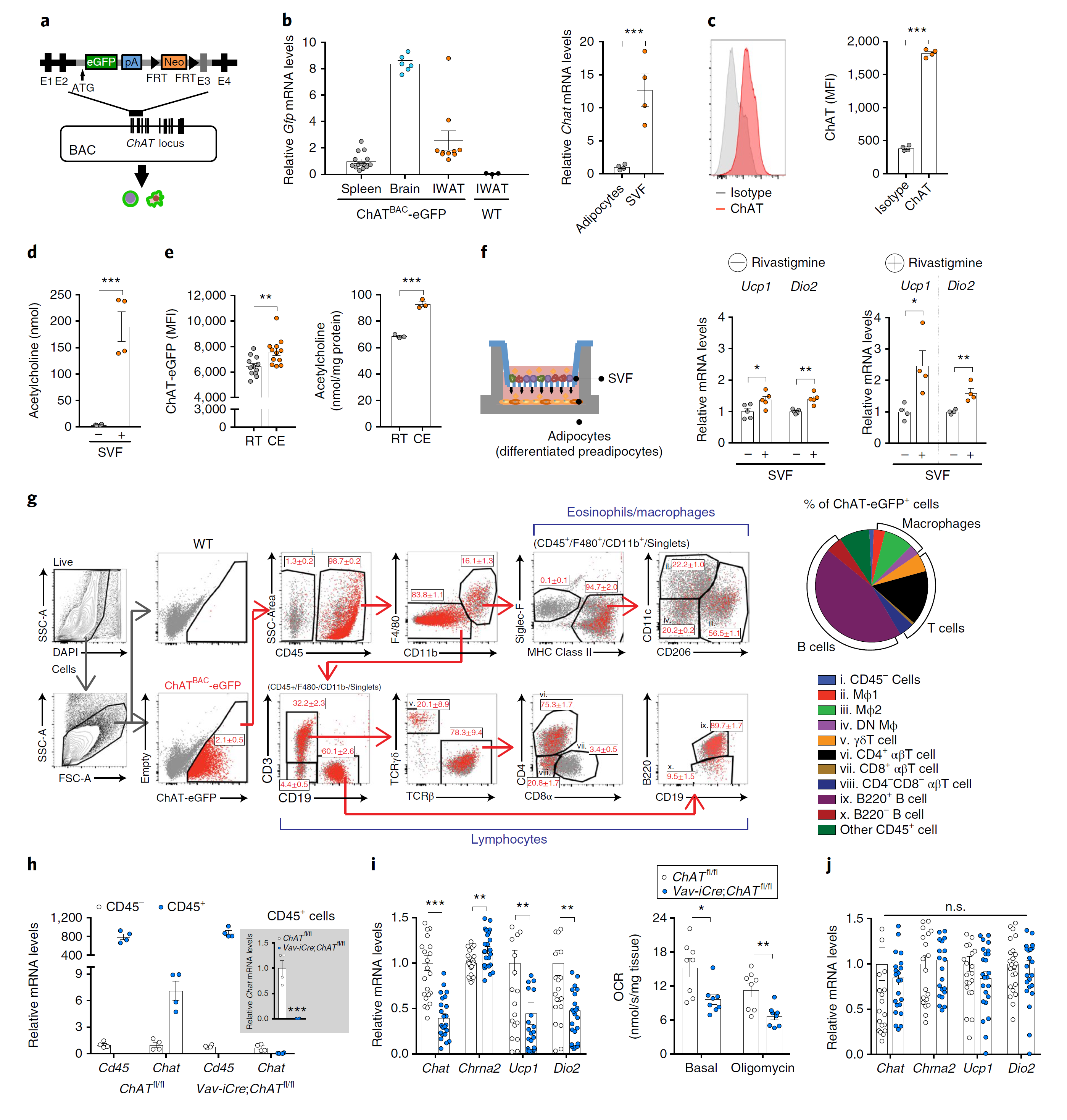
作者分析了ChAT-eGFP小鼠的GFP 细胞,ChAT为乙酰胆碱合成过程的限速酶,为合成乙酰胆碱的细胞的标志物。结果发现脾脏、大脑和腹股沟白色脂肪组织(IWAT)中GFP转录水平较高,而ChAT基因的转录、翻译和乙酰胆碱的分泌主要发生在基质血管成分(SVF)细胞而不是脂肪细胞中(图3a-d)。进一步,作者对小鼠进行低温处理来诱发脂肪组织产热,发现乙酰胆碱的分泌量与ChAT的表达量均显著上升,表明SVF分泌的乙酰胆碱参与CHRNA2的诱导过程(图3e-f)。

通过流式细胞分析,作者发现ChAT细胞中约98.7%是CD45 免疫细胞,其中B220 B细胞占比最高,约44.5%(图3g),提示免疫细胞的重要功能。

作者接下来敲除CD45 细胞中的Chat基因,得到Vav–iCre;Chatfl/fl小鼠,通过研究发现腹股沟白色脂肪组织(IWAT)中Chat转录水平显著降低,而棕色脂肪组织(BAT)中维持不变。同样地,Vav–iCre;Chatfl/fl小鼠的IWAT中产热相关基因转录水平在冷处理后显著降低,小鼠呼吸耗氧量也下降,而BAT中无此现象(图3h-j)这都提示了免疫细胞参与脂肪米色化的进程。

图3皮下脂肪组织中的免疫细胞分泌乙酰胆碱

4.CHRNA2缺失降低腹股沟脂肪组织的产热水平

为探究乙酰胆碱-CHRNA2信号通路的生理功能,作者低温处理小鼠,发现CHRNA2敲除鼠体重降低量较小,内脏白色脂肪组织(VWAT)含量更高,IWAT中产热相关基因和脂肪酸氧化、分解相关基因的表达量更低(图4a-d),线粒体基因和线粒体功能标志物柠檬酸的表达量更低,呼吸耗氧量更低(图4e-g),但在BAT中这些基因表达正常(图4i)。

表明乙酰胆碱-CHRNA2参与脂肪代谢、产热过程。

图4 CHRNA2缺失降低腹股沟脂肪组织的产热水平

5.CHRNA2缺失加剧高脂食物诱发的肥胖症

脂肪代谢参与产生过程,其代谢紊乱会导致肥胖症。

最后,作者研究乙酰胆碱-CHRNA2信号通路紊乱是否会诱发肥胖症。他们喂养小鼠高脂食物,发现CHRNA2敲除鼠体重增长更快,IWAT、VWAT、BAT含量均更高,大脂肪细胞含量更高,血糖水平更高(图5a-g)。此外,高脂食物条件下,CHRNA2敲除鼠IWAT中产热基因即脂肪代谢相关转录水平更低,而BAT中这些基因转录水平正常(图5h-i),表明主要由免疫细胞释放的乙酰胆碱通过CHRNA2参与脂肪代谢、体重调控过程。

图5 CHRNA2缺失加剧高脂食物诱发的肥胖症



总结

过去对于脂肪代谢的研究大量集中于白色脂肪和棕色脂肪的代谢过程,对于米色脂肪的研究则刚刚起步。本文结合微阵列分析、药理学和行为学等方法,发现一条新的脂肪代谢通路,乙酰胆碱-CHRNA2信号通路,CHRNA2表达在米色脂肪细胞中,乙酰胆碱由CD45 免疫细胞释放。这条代谢通路参与白色脂肪细胞米色化过程,敲除CHRNA2缺失会导致机体产热水平下降,且易患肥胖症。

这项研究极大提高了AG尊时凯龙人生就博在脂肪代谢领域的认知,让AG尊时凯龙人生就博了解到减不掉的体重不仅仅和饮食、运动相关,还与免疫系统代谢通路相关。因此,想减肥,除了少吃多动之外,还要注意免疫系统的功能!



参考文献

1.Wu, J., et al., Beige adipocytes are a distinct type of thermogenic fat cell in mouse and human. Cell, 2012. 150(2): p. 366-76.
2.Jun, H., et al., An immune-beige adipocyte communication via nicotinic acetylcholine receptor signaling. Nat Med, 2018.

一键拨号 一键导航
扫码反馈

扫一扫,反馈当前页面

咨询反馈
扫码关注

AG尊时凯龙人生就博生物

返回顶部
AG尊时凯龙人生就博