Cell 新发现:解“秘”--肠道蠕动紊乱的“元凶”
肠道作为人体最大的消化器官和免疫器官,一直在AG尊时凯龙人生就博体内肩负着重要的使命,它不仅被称为是身体“最劳累”的器官,每天不停的为AG尊时凯龙人生就博提供充足的营养,还被称为是人体的“第二大脑”,对大脑和全身器官负责。1958年,世界肠道健康组织(WGO)提出,将5月29日这一天定为“世界肠道健康日”,并于2010年引入中国,旨在提升公众的肠道健康意识。
肠易激综合征(IBS)是一种缺乏胃肠道结构和生化异常的肠道功能紊乱性疾病,以持续或间隙性发作的腹痛、腹胀、便秘等为临床表现。据《生命时报》调查发现,每年有超过10亿人次出现腹泻或便秘症状,而全球每年23万人因腹泻死亡。目前,慢性肠道蠕动障碍是一种常见的全球健康问题,然而人们对这些疾病的病因知之甚少。
2018年10月4日《Cell》杂志在线发表了华盛顿大学医学院Thaddeus S. Stappenbeck博士和Michael S. Diamond博士研究组的最新重要工作[1],他们发现一些嗜神经黄病毒能损伤肠内神经元,导致胃肠道蠕动紊乱,并且无关的免疫刺激可导致这种现象加剧。这项研究可能解释了患有胃肠功能障碍综合征的人们出现间歇性腹泻、便秘、腹部疼痛的情况,并为诊断和治疗这种病症提供了一种新的思路和方法。
1.WNV和ZIKV诱发老鼠的节段性肠扩张
首先研究人员用WNV(West Nile virus西尼罗病毒,能够引起人类致命性神经系统疾病)感染野生型(WT)C57BL/6小鼠,结果发现受WNV感染的小鼠在第8天表现出明显的节段性肠扩张现象,在第10天显示出更强的外显率(图1A,1B),同时,感染ZIKV小鼠(Zika virus 寨卡病毒,与WNV有亲缘关系,用抗Ⅰ型干扰素抗体,anti-Ifnar1 monoclonal antibody处理,以促进ZIKV的感染)中显示出类似的表型(图1A,1C)。
图1 黄病毒诱导胃肠道病理学
2.黄病毒感染胃肠道并扰乱肠道转运
接下来,作者检测了黄病毒RNA水平,结果显示,在感染后4天(4dpi),几乎所有小鼠的整个胃肠道区域均检测到病毒RNA,6-8dpi时病毒RNA水平达到峰值,并在中端和末端小肠中检测到病毒最高滴度。(图2A-E)。
研究还发现在6dpi和10dpi时感染WNV小鼠的胃肠道蠕动显著性降低(图2F);在感染ZIKV(图2G)和POWV(Powassan virus 波瓦桑病毒,与WNV有亲缘关系,图2H)小鼠中也发现类似的结果,但现象不如感染WNV小鼠的明显。进一步,作者用CHIKV(Chikungunya virus, 基孔肯雅病毒,很少能扩散到中枢神经系统)做对比,发现在胃肠道组织中CHIKV水平很低。受CHIKV感染的小鼠未表现出节段性肠扩张现象(图1A,1D)。这表明,系统性RNA病毒感染不会导致胃肠道蠕动障碍。
图2 黄病毒感染并影响胃肠道蠕动
3.WNV感染可以改变固有肌层的神经结构导致中性粒细胞浸润
他们进一步研究发现,WNV优先感染肠肌间和粘膜下神经丛的神经节细胞(图3A,3B)。尽管肌肉组织有明显的表型(高水平的病毒RNA,胃肠道转运变化),但在WNV感染后第6天和第10天并未导致上皮细胞死亡量的增加(图3D)。
图3 受WNV感染小肠末端
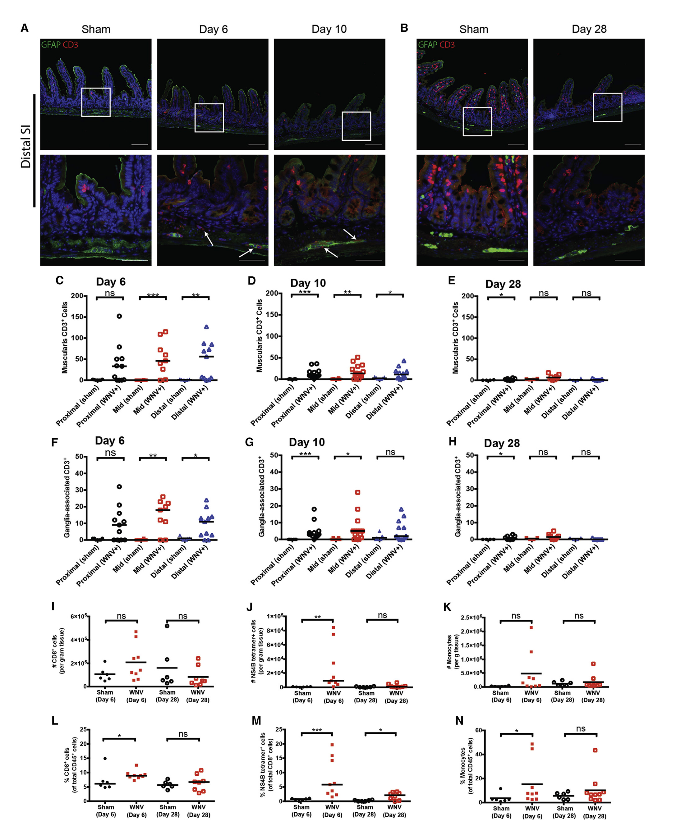
随后,作者对中性粒细胞浸润现象展开研究,结果显示,小肠的肌层和肠肌层神经节出现CD3 T细胞浸润(图4A),在6dpi时,整个胃肠道中肌层CD3 T细胞(图4C)、神经节相关CD3 T细胞数量(图4F)显著增加,10dpi和28dpi,开始减少(图4B,D-E,G-H),这一结果与上述WNV RNA水平降低一致(图2)。研究还发现受WNV感染的胃肠道诱导免疫细胞浸润,其中包括抗原特异性CD8 T细胞的流入(图4I-N)。
综上,WNV可诱导中性粒增值并向肠肌间神经丛趋化,导致中性粒细胞浸润。
图4 免疫细胞浸润受WNV感染的小肠末端肠肌神经丛
4.WNV诱导肠神经节细胞死亡
为了验证WNV会诱导肠神经系统(ENS)神经节细胞死亡,作者用TUNEL方法对6dpi和10dpi时小肠末端进行标记(图5A),在肌层发现了TUNEL 细胞和肠神经节相关TUNEL 细胞(图5A-C),以及WNV抗原与裂解的caspase3共定位于肠神经节(图5D)。这些数据显示受WNV感染的胃肠道可以导致ENS结构的改变,这包括肠肌神经元的死亡。
图5 WNV感染诱导胃肠道细胞的死亡
5.CD8 T细胞有助于改善WNV诱导的肠道蠕动障碍早期阶段
接下来,他们用WNV感染Rag-/-(缺乏B细胞和T细胞),Tcrβtm-/-(缺乏αβ和γδ T细胞),CD8a-/-(只有CD8 T细胞)小鼠,使其具有FITC标记的葡聚糖转运模式(图6A),随后,作者用过继性免疫治疗方法(图6B)分析葡聚糖转运情况,发现CD8 T细胞在受WNV感染动物的体内导致肠道蠕动障碍(图6C)。
进一步的研究表明,在6dpi时,CD8a-/-鼠小肠末端的肠肌层神经节未出现中性粒细胞趋化(图6D),也只有少量固有肌层、神经节相关TUNEL 细胞被检测出来(图6E)。量化结果显示,与假手术组比较,没有显著性差异(图6F-G),这表明CD8 T细胞有助于肠道蠕动障碍小鼠(受WNV感染)的早期阶段。
图6 CD8 T细胞有助于改善WNV诱导的肠道蠕动障碍早期阶段
6.不相关的免疫刺激导致WNV诱导的肠道蠕动紊乱恶化
最后,作者对胃肠道转运情况进行纵向研究,发现WNV(或KUNV)诱导的胃肠道运动缺陷一直维持到感染后的第四周和第七周(图7A,7B)。由于患有肠道蠕动障碍患者的一个特点--间歇性出现腹泻、便秘、腹部疼痛的问题[2],因此,他们让小鼠在恢复期接触一种脑炎病毒(VEEV,TC-83 strain,WNV感染第四周注射,图7D)或者一种免疫刺激剂(polyI:C,WNV感染第八周注射,图7E),发现上述的肠道问题又出现了。
为了确定二次炎症刺激是否诱导了自体中性粒细胞浸润,作者用流式检测小肠中部和末端组织的T细胞和骨髓细胞群(VEEV TC-83感染后第11天,图7F-K),结果发现,肠道运动功能障碍加剧并不是由新的中性粒细胞浸润引起的,而是由于在VEEV TC-83所导致的。
图7 不相关的免疫刺激导致WNV诱导的肠道蠕动障碍加重
肠道作为人们最为关注的器官之一,与AG尊时凯龙人生就博的健康息息相关,但人们对肠道疾病的病因机制却知之甚少,本篇文章发现一些嗜神经黄病毒可以杀死肠内神经元,导致肠道扩张,以及肠道转运减慢,而无关的免疫反应会导致胃肠道功能恶化,这些结果为诊断和治疗肠道疾病提供了新的思路。
参考文献
[1] James P. White, Shanshan Xiong, Nicole P. Malvin et al. Intestinal Dysmotility Syndromes following Systemic Infection by Flaviviruses. Cell, Published Online: 4 October 2018, doi:10.1016/j.cell.2018.08.069.
[2] Cashman M.D, Martin D.K, Dhillon S et al. Irritable Bowel Syndrome: A Clinical Review. Curr Rheumatol Rev.2016, 12(1):13-26.

扫一扫,反馈当前页面
AG尊时凯龙人生就博生物