【Cell】负能量爆棚、烦躁不安!你为何需要多聊天?
易怒、躁狂、惶恐、缺乏安全感,已经成为了笼罩在AG尊时凯龙人生就博上班族头顶的一层阴云。信息爆炸时代,AG尊时凯龙人生就博在享受信息时代带来的科技便利之余,随之而来的压力也让AG尊时凯龙人生就博喘不过气。但是不要担心,今天这篇文章会助你驱散阴霾,带你走进温暖阳光的怀抱。
工作中,有时候AG尊时凯龙人生就博会长时间闷头工作,刻意减少同事、朋友间的沟通,两耳不闻窗外事。无疑,这可能会提高短期工作效率,但是久而久之,AG尊时凯龙人生就博会感到压力很大,于是出现开头所说的“上班族综合征”。
但是大家是否思考过,这种所谓的综合征真的是工作带来的吗?社交沟通的减少与这些“上班族综合征”之间在神经生物学方面是否有相关联系呢?
很可惜,过去的工作并不能在神经机制方面明确告诉AG尊时凯龙人生就博减少社交沟通会对大脑带来哪些影响,只是显示可以引起机体多种负面情绪。此外,AG尊时凯龙人生就博也不了解其神经机制的,大量不同行为是受一种分子调控,还是每种行为都有其特异性的调控因子。
2018年5月17日,Cell杂志刊登了加州理工学院David Anderson研究组的最新重要工作[1],他们发现社交隔离带来的压力(social isolation stress, SIS)会引起多个脑区速激肽2(Tachykinin 2, Tac2)表达量升高,致使机体易于产生负面情绪,详细解读了社交隔离压力的神经机制,极大提高了人们对该领域的认知。
David Anderson教授
结果
1.慢性SIS影响多种防御性行为
过去的研究表明,社交隔离压力(SIS)会增加小鼠的攻击性和恐惧反应,为进一步研究慢性SIS对多种行为的影响,作者首先将小鼠隔离饲养2周,然后通过多行为学实验检测其攻击性行为、先天恐惧水平和习得性恐惧水平的变化,发现慢性SIS小鼠对入侵鼠的攻击性行为显著增加,对阴影、声音信号、足底点击、危险性超声的恐惧反应也显著加大(图1E-K)。
除此之外,作者还做了旷场实验和十字高架实验以检验小鼠的焦虑性行为,发现SIS小鼠在旷场中心区域时间减少,但在十字高架实验开放臂的时间并无变化,不过会增加跳出十字高架的概率,表明SIS会略微增加小鼠的焦虑水平(图1L-N)。
综上,慢性SIS会引起多种防御性行为,表现在其攻击性、恐惧反应以及逃离行为(图1O)。
图1 慢性SIS普遍影响多种防御性行为
2.慢性SIS引起多脑区Tac2表达的增加
在研究SIS可诱发多种防御性行为之后,作者希望了解其神经机制。在果蝇中的研究表明速激肽参与SIS诱发的攻击性行为,那么这种功能是否具有保守性呢?
在小鼠中,速激肽家族包括Tac1和Tac2。Tac1编码P物质和神经激肽A(NkA),Tac2编码神经激肽B(NkB)。神经激肽作用于G蛋白偶联受体Nk1R、Nk2R、Nk3R(图2A),而Tac1与Tac2也在很多情绪、社交相关的脑区中表达(图2B)。
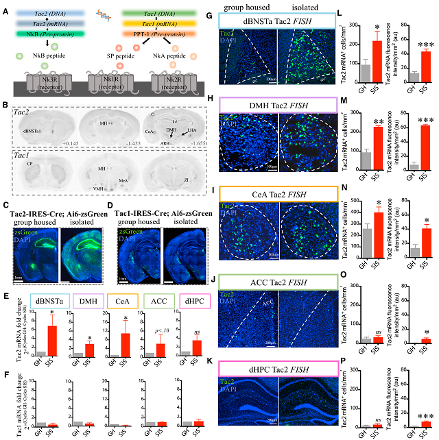
为研究SIS是否影响速激肽的表达,作者使用Tac1-Cre、Tac2-Cre小鼠与Cre依赖性荧光报告鼠杂交,将其子代进行2周SIS处理,发现在背侧终纹床核(dBNSTa)、中央杏仁核(CeA)、背内侧下丘脑(DMH)、前扣带皮层(ACC)以及背侧海马(dHPC)中,Tac2诱导的荧光表达量显著升高,而Tac1诱导的荧光表达量不变。表明,SIS可诱发Tac2表达量升高,而不改变Tac1的表达量,后续qRT-PCR与荧光原位杂交实验(FISH)同样证实了这一结论(图2C-P)。
图2 慢性SIS引起多脑区Tac2表达的增加
3.急性抑制Nk3R减轻SIS对机体的多种影响
从上文结果AG尊时凯龙人生就博得知SIS会引起Tac2表达量升高,而Tac2编码NkB,NkB作用于神经激肽3受体(Nk3R)(图2A)。接下来,作者希望了解Nk3R是否参与SIS的行为学效应,他们在小鼠中腹腔注射奥沙奈坦——一种可穿越血脑屏障的Nk3R拮抗剂,20分钟后,他们发现SIS诱发的攻击性行为以及本能恐惧、习得性恐惧性行为大幅减少(图3)。
图3急性抑制Nk3R减轻SIS对机体的多种影响
4.SIS过程中慢性抑制Nk3R具有保护效应
接下来,为探究SIS过程中Tac2信号的必要性,作者在小鼠2周SIS的过程中每天腹腔注射奥沙奈坦,行为学检验之前不再注射奥沙奈坦,发现SIS诱发的攻击性行为以及本能恐惧、习得性恐惧性行为同样大幅减少,只有对足底电击恐惧性反应的减小程度无显著性差异(图4)。
图4 SIS过程中慢性抑制Nk3R减轻SIS对机体的多种影响
5.Nk3R作用于不同脑区调控SIS诱发的不同行为
在验证Nk3R的必要性之后,作者希望了解其功能相关脑区。前文讲到,dBNSTa、DMH、和CeA在SIS作用后,Tac2表达显著提高,而且这三个脑区包含表达Nk3R的神经元。他们在SIS处理后小鼠的dBNSTa、DMH或CeA中双侧注射奥沙奈坦来抑制Nk3R,20分钟后,发现在dBNSTa或CeA中抑制Nk3R减少SIS诱发的本能恐惧、习得性恐惧性行为,但不影响攻击性行为,其中CeA中抑制Nk3R还会减少刺激过程中的恐惧行为;而在DMH中抑制Nk3R减少SIS诱发的攻击性行为,而不影响恐惧行为(图5)。
图5在dBNSTa、DMH或CeA中选择性抑制Nk3R减轻SIS诱发的不同效应
6.不同脑区中抑制Tac2神经元减轻SIS诱发的不同效应
接下来,作者借助DREADD技术,验证上述3个脑区中Tac2神经元活性在SIS效应中的必要性。他们在Tac2-Cre小鼠的dBNSTa、DMH或CeA中双侧注射AAV-DIO-hM4D病毒,在Tac2阳性神经元表达抑制性化学遗传学通道hM4Di,通过SIS处理这些小鼠2周后,作者发现抑制dBNSTa或CeA中Tac2神经元活动减少SIS诱发的本能恐惧、习得性恐惧性行为,但不影响攻击性行为,其中抑制CeA中Tac2神经元还会减少刺激过程中的恐惧行为;而化学抑制DMH中Tac2神经元减少SIS诱发的攻击性行为,而不影响恐惧行为(图6),与图5中的结果相一致。
图6 不同脑区中抑制Tac2神经元减轻SIS诱发的不同效应
7.不同脑区中条件敲减Tac2基因减轻SIS诱发的不同效应
为验证上述3个脑区中Tac2基因的表达在SIS效应中的必要性,他们在小鼠的dBNSTa、DMH或CeA中双侧注射AAV5-H1-shRNA1/shRNA2病毒,下调Tac2基因的表达。结果发现,SIS处理这些小鼠2周后,沉默dBNSTa或CeA中Tac2基因会减少SIS诱发的本能恐惧、习得性恐惧性行为,但不影响攻击性行为,其中沉默dBNSTa或CeA中Tac2基因均会减少刺激过程中的恐惧行为;而沉默DMH中Tac2基因减少SIS诱发的攻击性行为,而不影响恐惧行为(图7),与图5、图6中的结果相一致。
图7 不同脑区中条件敲除Tac2基因减轻SIS诱发的不同效应
8. 提高Tac2表达量并激活Tac2神经元可诱发出SIS相似性行为
最后,作者在Tac2-Cre小鼠中静脉注射AAV-DIO-hM3D和AAV-DIO-Tac2 cDNA,其AAV的血清型为PHP.B,可通过血脑屏障,并在饮水中加入CNO长达2周,以化学激活Tac2神经元。他们发现这些小鼠与SIS处理后的小鼠相似,其攻击性行为增加,对阴影、声音信号、足底点击、危险性超声的恐惧反应也显著加大(图8A-F)。
图8 提高Tac2表达量并激活Tac2神经元可诱发出SIS相似性行为
社交沟通的减少会带来很多负面情绪,但AG尊时凯龙人生就博并不了解其神经机制。本篇文章结合行为学、化学遗传、基因编辑等方法,发现慢性社交隔离诱发大量防御性行为,如攻击性行为、恐惧行为等,这些行为由多个脑区Tac2/NkB信号增强所致,不同脑区的Tac2/NkB信号调控SIS诱发的不同行为。
这项研究极大提高了AG尊时凯龙人生就博在社交行为领域的认知,让AG尊时凯龙人生就博了解到长期封闭自己是种种负面情绪的根源。因此,解决这些上班族的综合征,你需要做的是多与人交流,驱散心中的阴霾,让生活充满阳光!
AG尊时凯龙人生就博生物 一直关注神经科学领域的重大研究进展,为神经生理、病理研究提供最新工具和研究方案,助力临床转化和基因治疗!
参考文献
1.Zelikowsky, M., et al., The Neuropeptide Tac2 Controls a Distributed Brain State Induced by Chronic Social Isolation Stress. Cell, 2018. 173(5): p. 1265-1279 e19.

扫一扫,反馈当前页面
AG尊时凯龙人生就博生物