AG尊时凯龙人生就博

AAV股票代码
688238
腺相关病毒股票代码
688238
行业快讯

【Science】除了觉醒,丘脑如何控制联合学习

时间:2018-11-06 热度:

昨天的文章中,AG尊时凯龙人生就博通过陆军军医大学胡志安研究组的工作理解了丘脑室旁核(PVT)如何将AG尊时凯龙人生就博从睡梦中唤醒[1]。醒来之后,AG尊时凯龙人生就博便要开始学习,开始工作,今天的主角仍然是这个脑区。

说到学习,其中一种形式便是联合学习,是指环境事件与生物自身反应之间形成联系的过程。其基本假设是,两个事件A和B在一起的经验使生物在它们的内部特征之间建立联合,这种联合会由于各种因素在强度上发生变化。举个例子,如果AG尊时凯龙人生就博每月5日领取薪水,那么当AG尊时凯龙人生就博看到日历上的5日时,心情也会更加舒畅一些。

对于联合学习的神经学机制,早期研究普遍聚焦于大脑皮层及海马[2]。近期,科研工作者们逐渐发现了丘脑在运动准备、工作记忆、规则等联合学习过程中发挥重要作用。但是对于丘脑中调控联合学习的具体脑区及其调控机制,AG尊时凯龙人生就博尚未可知。

丘脑

2018年9月25日,《Science》杂志刊登了另一篇有关丘脑PVT的文章,斯坦福大学陈晓科研究组发现PVT会被新奇刺激、强化性刺激、预期奖励的消失等联合学习过程激活,而抑制PVT神经活性会影响小鼠食欲、厌恶刺激的联合学习过程[3],极大提高了人们对该领域的认知。

恭喜该研究的第一作者,中国科学院深圳先进技术研究院朱英杰教授,及斯坦福大学陈晓科教授课题组。

第一作者朱英杰教授

通讯作者陈晓科教授

结果

1.PVT编码奖赏、厌恶性联合学习

首先,作者使用钙成像方法,在小鼠PVT中注射AAV-GCaMP6m,并埋植光纤。他们禁水处理小鼠后,使其嗅特殊气味或给予水滴,发现起初两种刺激均可激活PVT脑区。但随着实验次数的增加,PVT对水滴的反应保持稳定,但对气味的反应逐渐消失(图1A)。

在小鼠熟悉此种气味后,作者将这种气味与奖赏性、中性、厌恶性刺激相关联,每次训练均起始于1秒条件性刺激(熟悉的气味),一段延迟后,给予小鼠非条件性刺激(不同喜恶性刺激)(图1B)。他们发现奖赏性刺激与厌恶性刺激均可激活PVT,而中性刺激不会,其中多数PVT神经元同时被奖赏性刺激与厌恶性刺激激活(图1C-E)。而且,随着刺激的奖赏性、厌恶性水平提高,小鼠PVT被激活的程度也更高(图1F-G)。

图1 PVT编码奖赏性联合学习

如果预期结果与实际产出不符,会导致预测偏差。预测偏差由很多脑区编码,为联合学习提供经验教训[4],作者就PVT是否参与预测偏差过程展开研究。他们将条件性刺激(CS)与奖赏性或厌恶性非条件刺激(US)相结合,发现小鼠PVT对CS的反应逐渐增强,而对US的反应维持稳定(图2A,B)。对于训练完成后的小鼠,PVT对高度符合预期结果的反应与非预期结果的反应相似(图2C-F),表明PVT并不参与预测偏差过程。

图2联合学习过程中PVT神经活性动力学

2.PVT调控奖赏、厌恶性联合学习

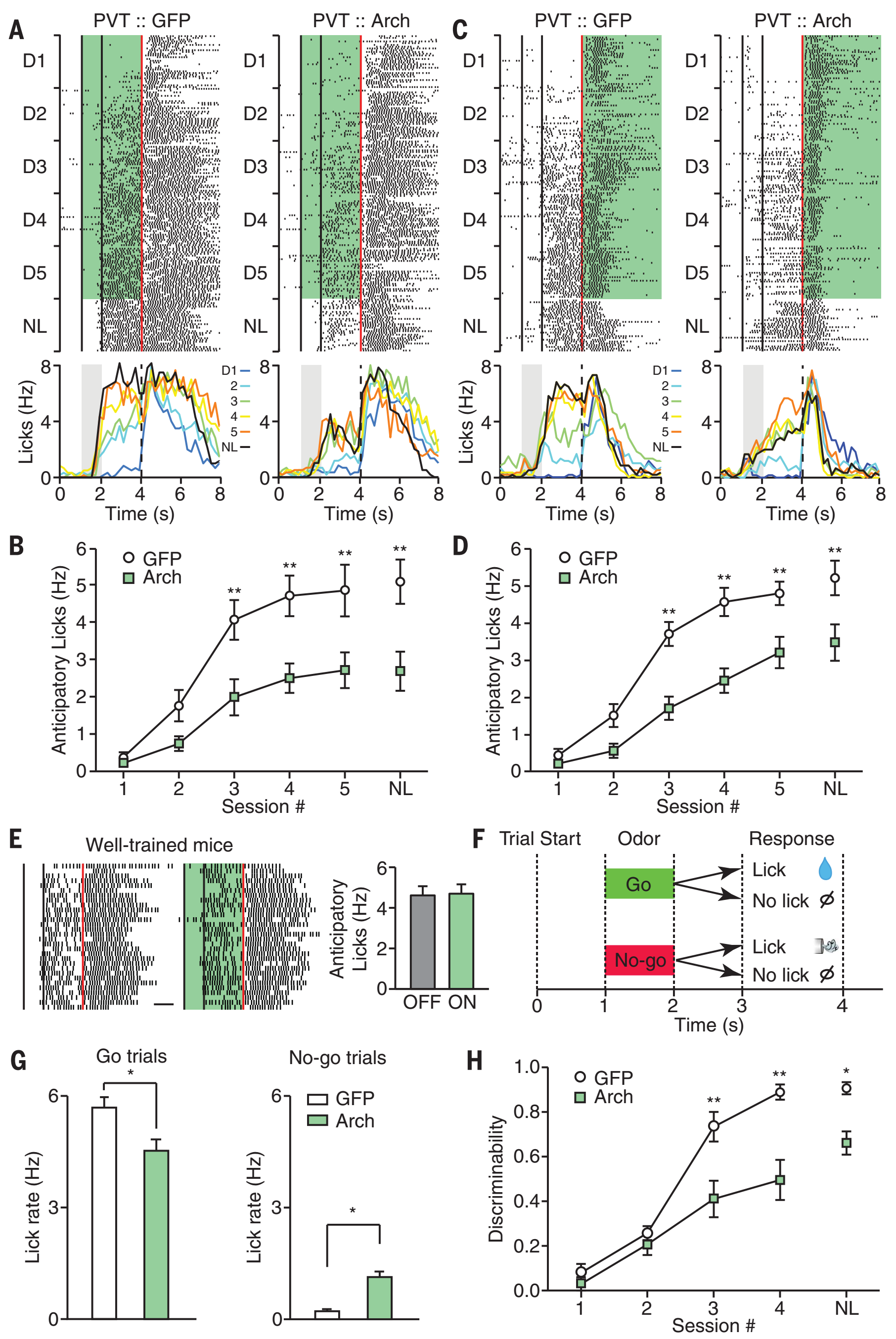
为研究PVT活性在联合学习中的必要性,作者在小鼠PVT中注射AAV-ArchT,并埋植光纤。他们在CS时期或US时期后光抑制PVT神经元,发现小鼠均会降低舔水频率,表明小鼠未形成联合学习(图3A-D)。而在训练好的,即已形成联合学习的小鼠中,CS时期光抑制PVT并不影响其舔水行为(图3E)。此外,在go/no-go范式中,在CS时期光抑制PVT会减少小鼠在go信号下的舔水行为,而增加其在no-go信号下的舔水行为(图3F-H)。这些表明联合学习的形成需要PVT神经活性。

图3 光抑制PVT脑区影响小鼠联合学习

3.PVT编码环境依赖性联合学习

为研究内稳态对小鼠联合学习带来的影响,作者给予禁水处理后的小鼠足量饮水,使其补水充足(图4A)。他们发现,补水后小鼠PVT被CS或US激活的水平显著降低(图4B,C)。

图4 内稳态对PVT编码联合学习的影响

接着,为进一步研究环境对小鼠联合学习带来的影响,他们增加了厌恶性刺激的强度,将第六天的吹气更换为尾部电击(图5A)。第六天厌恶性刺激的增强减弱了小鼠对奖赏性刺激的联合学习,加强了小鼠对厌恶性刺激的联合学习,表现在PVT的被激活的程度以及发放水平(图5B-G)。此外,小鼠联合学习的速率也大幅延迟(图5H)。

综上,内稳态与外环境均可通过影响PVT激活水平影响小鼠联合学习。

图5 外环境对PVT编码联合学习的影响

4.奖赏缺失对PVT编码联合学习的影响

最后,类似于加强厌恶性刺激水平,作者建立奖赏缺失行为学范式。他们发现当期待的奖赏并未正常提供时,小鼠PVT在US时期缺乏被迅速激活的第一相,但一段时间内会被持续激活。而且,小鼠中断饮水后,PVT会被激活一小段时间,表明小鼠对奖赏的期待(图6A-C)。

作者假设,PVT对奖赏缺失的反应是一种联合学习过程,进而产生消退行为。为验证此假设,作者在PVT中注射AAV-Arch,并埋植光纤。他们发现奖赏缺失的确可以减少小鼠舔水行为,即消退行为;但在US或CS时期,光抑制PVT脑区会大幅延缓上述消退行为(图6D,E)。

图6 奖赏缺失对PVT编码联合学习的影响

总结


联合学习,是指环境事件与生物自身反应之间形成联系的过程,为生物体趋利避害提供基础。然而,对丘脑参与的联合学习神经机制,AG尊时凯龙人生就博知之甚少。本篇文章结合光纤钙成像、光遗传、行为学等方法,发现PVT参与联合学习过程,是内、外环境影响联合学习的枢纽,极大提高了AG尊时凯龙人生就博在学习、认知领域的认知,意义重大!


参考文献

1.Ren, S., et al., The paraventricular thalamus is a critical thalamic area for wakefulness. Science, 2018. 362(6413): p. 429-434.

2.Fecteau, J.H. and D.P. Munoz, Salience, relevance, and firing: a priority map for target selection. Trends Cogn Sci, 2006. 10(8): p. 382-90.

3.Zhu, Y., et al., Dynamic salience processing in paraventricular thalamus gates associative learning. Science, 2018. 362(6413): p. 423-429.

4.Cohen, J.Y., et al., Neuron-type-specific signals for reward and punishment in the ventral tegmental area. Nature, 2012. 482(7383): p. 85-8.

一键拨号 一键导航
扫码反馈

扫一扫,反馈当前页面

咨询反馈
扫码关注

AG尊时凯龙人生就博生物

返回顶部
AG尊时凯龙人生就博